欢迎登陆博智教育官网
菏泽博智教育 菏泽博智教育 菏泽博智教育
首页> 最新资讯

公告!艺术类专业统考12月16日开始!附2024各类考试说明~

发布时间:2023-11-01

昨天,山东省教育招生考试院发布了《山东省2024年普通高等学校招生艺术类专业统一考试公告》提醒考生:2024年,我省普通高校招生艺术类专业中的美术与设计类、书法类、舞蹈类、音乐类、播音与主持类和表(导)演类专业实行省级统一考试。笔试时间为2023年12月16日至17日,面试时间为2023年12月20日至30日。具体内容一起来看~


山东省2024年普通高等学校招生艺术类专业统一考试公告


根据国家统一部署要求,2024年,我省普通高校招生艺术类专业中的美术与设计类、书法类、舞蹈类、音乐类、播音与主持类和表(导)演类专业实行省级统一考试。

一、考试形式
(一)美术与设计类、书法类专业采取笔试形式。
(二)音乐类专业采取笔试+现场录制形式。
(三)表(导)演类(戏剧影视导演方向)专业采取笔试+现场面试形式。
(四)舞蹈类、播音与主持类、表(导)演类(戏剧影视表演、服装表演方向)专业采取现场面试形式。

二、考试时间及地点
图片
图片
相关类别面试具体结束时间以编场时间为准。

三、重要提醒
我省艺术类专业各类别统考仅在规定的时间组织一次考试,不组织也不允许第三方组织任何形式的跨区域“模拟考试”,请广大考生注意甄别,谨防上当受骗。

山东省教育招生考试院
2023年10月30日


山东2024年艺考类政策变化汇总


第一,艺术类由之前的11类缩减至7类
2024年起,我省艺术类专业分为美术与设计类、书法类、音乐类、舞蹈类、播音与主持类、表(导)演类、戏曲类等7个专业类别。

具体变化调整是:


第二,省级统考专业
2024年起,我省省级统考包括美术与设计类、书法类、音乐类、舞蹈类、播音与主持类、表(导)演类等6个专业类别。
1.播音与主持类综合成绩=文化成绩×70%+专业成绩×750/300×30%。
2.书法类综合成绩=文化成绩×60%+专业成绩×750/300×40%。
3.美术与设计类、音乐类、舞蹈类、表(导)演类综合成绩=文化成绩×50%+专业成绩×750/300×50%。

图片
图片
图片


山东2024年艺考类政策变化汇总


1.美术与设计类


图片
图片
图片


2.书法类


图片
图片
图片


3.音乐类


图片
图片
图片
图片


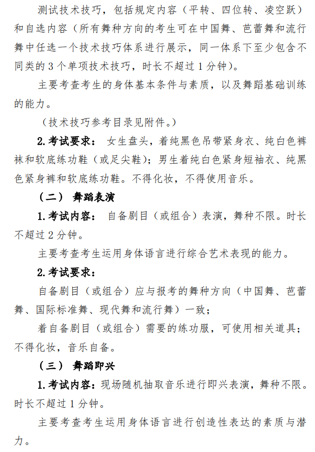
4.舞蹈类


图片
图片
图片


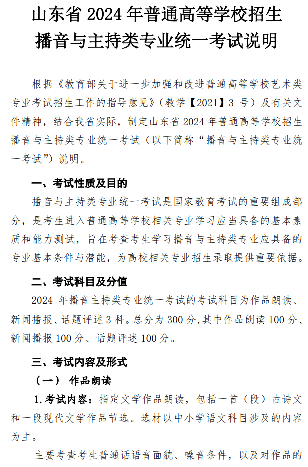
5.播音与主持类


图片
图片


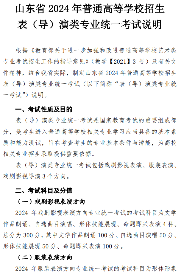
6.表(导)演类


图片
图片
图片
图片
图片


联系菏泽博智

  • 1对1咨询:
  • 15506627178
  • 课程咨询:立即咨询
  • 咨询热线:
  • 15506627178
  • 13854026679
  • Copyright © 2017-2025 菏泽博智教育咨询有限公司 版权所有    鲁ICP备20020203号    鲁公网安备37170202666046 技术支持:千合网络